当前位置:首页 > 知识知道 > 详情

微信收款限xian额(微信收款限额了怎么办 要怎么才能解除)

2023-06-21 08:08:48 阅读(53) 大连信息网

移动支付网消息xi:近日,微信支付fu向用户发布公告,自2022年11月1日起,个ge人收款码不再提供信用卡收款服务wu。

微信收shou款限额(微信收款限额e了怎么办 要怎么才能解除)-大连信息网

100值得一提ti的是,微信收款助手所发布的de《个人经营收款码信用卡ka收款功能指引》中,除了个人ren收款码不再支持信用卡收款外,还回hui答了许多市场关切qie的个人经营收款码相关问题ti,其中包括手续费问题。

对于“使用「个人经营收shou款码」的手续费是多少?”这zhe一问题。微信支付回复道dao:

【信用卡ka收款】按实际付款金额的0.38%收取服务费fei。

【非信用卡ka收款】单笔5元以下不收交易服务wu费,其余部分按0.1%交易费率收取服fu务费。2022年12月31日ri前,每日前1000元收款kuan不收交易服务费。

这是自2022年nian2月22日,微信支zhi付推出个人经营收款码以来,首shou次公开明确收费问题。

com259号文与个人经营ying收款码

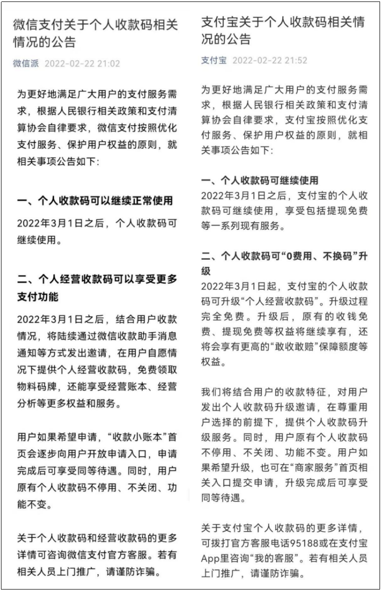
2022年3月1日,259号文《中国人民银行关于加强支付fu受理终端及相关业务管理的通知zhi》正式落地,对收shou款码市场最重要的一条tiao规定,莫过于要求银行、支付机构gou、清算机构等为收款人提供收款条码ma相关支付服务的机构应当制定ding收款条码分类管理制度,有效区分个人ren和特约商户使用收款条码的场chang景和用途。

而在此ci之前,2月22日,中国支付清算协xie会、微信支付、支付宝三方发布公gong告,明确现行“个人收款码”不关guan闭、不停用、功能不变。同时shi,新设“个人经营收款码ma”,在自由选择、服务不减、体验不bu变,赋码过程免费的前提下,为wei商户提供更加高效的收款服务。

微信收shou款限额(微信收shou款限额了怎么办 要怎么才能解除)-大连信息网微信提现xian收费

彼时,微wei信支付与支付宝双方均对dui个人经营收款码的收费问wen题没有进一步明确。

据移动支付网了解,截至zhi目前,支付宝仍然没有发布与微信支付fu本次通知类似的公告,以明确个ge人经营收款码的功gong能与收费问题。

需要yao注意的是,在微信支付推出个ge人经营收款码之前,部分商家的de个人收款码已经经过升级以支持信用卡ka收款,而本次通知之zhi后,将需要进一步升级到个人经jing营收款码才可以继续xu支持信用卡收款。

微信个ge人经营收款码对非信用卡收款的收shou费情况上,与2016年3月微信支付实行xing的提现收费政策类lei似。微信提现收费政策为“用户hu提现收取0.1%的手续费,每位用户累计享有1000元免费提现额度。”

而个ge人经营收款码的非信用卡收款收费政策ce为,“单笔5元以下不收shou交易服务费,其qi余部分按0.1%交易费率收shou取服务费。2022年12月31日前,每日前1000元收shou款不收交易服务费。”

但在完成收款之后,个人经jing营收款码采取提ti现免费的措施。

从实际的收费情况来看,个人ren经营收款码像是shi将提现收费转变成了交易yi服务费。单笔5元以yi下免交易服务费和2023年前单日1000元收款不收交易yi服务费的优惠政策,某种程度上仍然ran可以降低商家的de经营负担。

不过,个ge人经营收款码采取单笔交易收费,只要发生交易(高于5元)就必定产生sheng费用。而个人收款码ma如果没有提现动作,便不会hui产生费用。

以下为微信支zhi付《个人经营收款码信用yong卡收款功能指引》原yuan文:

微信收shou款限额(微信收款限额了怎么me办 要怎么才能解除)-大连信息网wang

上一篇:大洋洲国家(大洋洲国家和地区)

下一篇:空间站作用(空间站作用是啥)

  • 苹果手shou机明明有流量却用不了(苹果手机明明有流量却用不了微信)

    苹果手shou机明明有流量却用不了(苹果手机明明有流量却用不了微信)

    iPhone14拿到手快kuai1个月,这个机子zi啥都好,就是不时会出现信号满man格,但是无法上网的de情况(致命缺陷xian)。这几天一直被微信显示“连lian接中”搞的心烦气躁,上shang网攻略了下,发现这是shiiPhone14的通病,特别是联通卡…
    2023-06-21 阅读(52)
  • btc价格ge今日行情美元(btc价格行情 美元)

    btc价格ge今日行情美元(btc价格行情 美元)

    大家好,今天币圈网来为大家jia关于btc价格ge今日行情美元(btc价格行比特te币情美元)很多人还不知道,现在让rang我们一起来看看吧1.虽然现在的比特币价格有所回hui落,但是依然价值约47000美元,可以说一枚比特币就几乎能在z…
    2023-06-20 阅读(52)
  • 作者东哥ge的作品(作者东哥的作品生日快乐)

    作者东哥ge的作品(作者东哥的作品生日快乐)

    东哥(苏玛丽)作品在哪里看苏玛丽作品集ji在哪看网上shang随便一搜都可以看得到呀。1.《错位关系》真的超好看kan,强推这本,主zhu副cp都好甜,看到后面更喜xi欢副cp的故事shi,剧情很饱满,rou刚刚好,不会觉jue得多,总之一定ding…
    2023-06-20 阅读(53)
  • 0属于自然数么(非零的自然数有哪些)

    0属于自然数么(非零的自然数有哪些)

    最近有老同学辅导读小学的小孩做数学作业时遇到了问题,就是0是不是自然数?他自己坚持0不是自然数,因为自己读小学的时候老师就是这么讲的,自然数是从1开始数的,0只能算是整数。他一问完,我就马上教育了他一番,现在的知识跟我…
    2023-06-20 阅读(46)
  • kidding什么意思中文(kidding是什么意思英语怎么读)

    kidding什么意思中文(kidding是什么意思英语怎么读)

    kidding的中文是什么意思kidding的中文意思英[kd] 美[kd]原级:kid第三人称单数:kids第三人称复数:kids过去式:kidded.kidding基本解释开玩笑kidding的单语例句1.Ienvythosewhocansimplygetthroughaninterviewbyteasingan…
    2023-06-20 阅读(51)