当前位置:首页 > 知识知道 > 详情

衣服上机油怎(zen)么去除小窍门(衣服上面的机油怎么去除)

2023-04-21 18:32:50 阅读(48) 大连信息网
衣服上机油(you)怎么去除小窍门(men)(衣服上面的机油怎么(me)去除)-第1张图片-昕阳(yang)网

油渍的种类太(tai)多了,吃火锅沾(zhan)上的油、皮肤分泌的油(you)脂、撒到衣服上(shang)的酱油等等,不同(tong)的污渍要用不同的方法去洗。

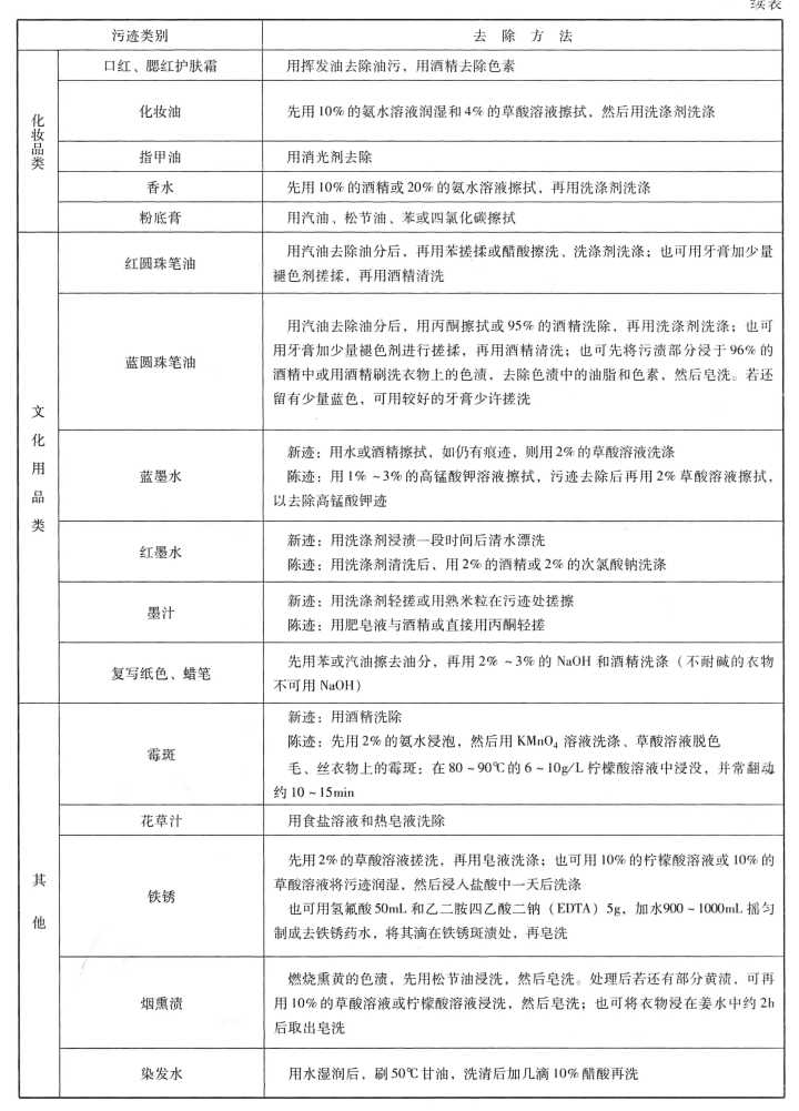
具体洗涤(di)方法可以参考这张表(建议收藏)

衣服上机油怎么去除小窍门(衣服(fu)上面的机油怎么去除)-第(di)2张图片-昕阳网

衣服(fu)上机油怎么去除小窍门(衣服上(shang)面的机油怎么去除)-第3张图片-昕阳网

1.洗衣服原理(不简单)

洗衣服的本质其实(shi)就是把污渍润湿(shi)、乳化、分散的过程(cheng)

有的污(wu)渍是水溶性的,像汗液、糖渍,沾到衣服上后水洗就拿去除干净(jing)。

而绝大部分难除掉(diao)的污渍是脂溶性的,也就是(shi)水是无法润湿溶解(jie)的,像皮脂、食用油、化妆品油(you),所以需要用表面活性剂(洗衣(yi)液)或有机溶剂(干洗)才能洗干净。

当然还有(you)部分是固体粒子,例如灰尘(chen)、铁粉、煤烟,这些是既不溶于水也不(bu)溶于有机溶剂的,更(geng)多的是依托洗衣(yi)液中的表面活性剂的分散作用(yong),把它从衣服纤维上重新吸(xi)附到水中。

衣服上机油怎么去(qu)除小窍门(衣服上(shang)面的机油怎么去除)-第(di)4张图片-昕阳网(wang)

2.污渍如何沾污在(zai)衣服上

其实有4种(zhong)沾污方式,1.污渍在织物彼此经纬(wei)交织处→2.污(wu)渍被纱线包裹→3.污渍(zi)钻入单根纤维种→4.污渍钻(zuan)入纤维高分子结构内部的无定(ding)形区(与有规则的结晶区相对应)。

衣服上机油怎么去除小窍(qiao)门(衣服上面的机(ji)油怎么去除)-第5张图片-昕阳网

越往后(hou)其实去除的难度越大,污渍(zi)分子结构越小,与纤维的相容性越好(hao),就越容易钻入纺织品深层部位,也(ye)就越难清理。例如冬(dong)天的羽绒服面料结(jie)构,大多为涤纶、锦(jin)纶一类的化纤,为了防风防钻绒织物密(mi)度也大,油脂一类的污渍(领口(kou)袖口的皮脂)与疏水的化(hua)纤就紧密的结合(he)在一起。所以冬天的羽绒服(fu)又容易脏还难清洗。

当然不仅和污渍有关,和污渍在衣服上存留的时间也密切相关(guan),一件衣服刚脏(zang)了立马就去洗,污渍还没(mei)渗入纺织品的内部,而如果隔了很久时(shi)间在去清洗,污渍就牢牢地扎(zha)根在衣服深层部位,再加上空气的(de)氧化,慢慢变成油水不进的顽固污渍(zi)。

这样(yang)的衣服无论怎么洗都会有黄色、灰色(se)的污渍痕残留在衣服上。

上一篇:冗怎么读(du)是什么(冗怎么读是什么拼音)

下一篇:因思杜陵梦凫雁满回塘的意思(因思杜陵梦凫雁满回塘表达了作者怎样的思想感情)

  • app免费下载网站入口(app免费下载在线下载)

    app免费下载网站入口(app免费下载在线下载)

    含羞草传媒官方网站免费进入含羞草传媒是免费的视频播放平台,提供了多样全面的视频和直播,让大家可以在线观看,还能搜索和下载。这里我就为大家带来了含羞草传媒官方网站免费进入,含羞草传媒app官方网站免费进入下载入口,…
    2023-04-21 阅读(46)
  • 为什么(me)不建议给手机装内存卡(安卓手机怎么扩大内存到256g)

    为什么(me)不建议给手机装内存卡(安卓手机怎么扩大内存到256g)

    #手机存储卡#不知道还有多少用户(hu)记得TF卡这个东西,如果是老一点的手机用户(hu),应该不会陌生,这个小卡片对于当(dang)年的用户来说简直就是神器(qi)。毕竟在早些年手机(ji)内存都不大的情况下,存储(chu)数据全靠TF内(…
    2023-04-21 阅读(53)
  • 微信账号正常但是被限制收款(微信账号正常但是被限制收款怎么回事)

    微信账号正常但是被限制收款(微信账号正常但是被限制收款怎么回事)

    二维码收款,按照技术的要求,需要是面对面收款的时候才能用,远程异地收款多了肯定要被风控的。尤其是从3月1号开始,个人收款码不能用于净营收款,其实最重要的两个点,一个就是二维码不能用于远程收款,一个是个人微信/支付宝交…
    2023-04-21 阅读(53)
  • 丰网速运和顺丰是一个快递吗(丰网速运单号查询)

    丰网速运和顺丰是一个快递吗(丰网速运单号查询)

    近日,顺丰旗下的加盟型快递品牌丰网速运迎来了新股东的融资,说是新股东,其实君联资本也是一位顺丰的老朋友,在去年2月,曾经参与了顺丰快运的融资。今年第一季度,顺丰的亏损惊动股市,顺丰对此的解释有一条是电商件毛利承压,为…
    2023-04-21 阅读(39)
  • 发生火灾时的(de)正确做法是什么(发生火灾时的应急处理措施)

    发生火灾时的(de)正确做法是什么(发生火灾时的应急处理措施)

    随着气温回升,春(chun)风带来了舒适的暖(nuan)意。但是陆续有新闻报道提到火灾(zai),因此不得不在此提(ti)醒大家注意安全。住宅楼发生火灾是一件十分危险的事(shi)情,人们的生命(ming)和财产都有可能面临极(ji)大的威胁…
    2023-04-21 阅读(50)